Logo

Welcome to AbVarDB

Acinetobacter baumannii (A. baumannii) is a gram-negative opportunistic pathogen that is a common cause of healthcare-associated infections. It is highly adaptable and resistant to multiple antibiotics, making it difficult to treat.

This database provides a comprehensive list of mutations that occur in A. baumannii strains, with reference to the highly susceptible Acinetobacter baumannii SDF strain.

Acknowledgements
This database is developed as part of the support from the Department of Biotechnology(DBT)
AbVarDB Statistics
  • Total Number of Strains updated in AbVarDB: 961 strains.
  • Each strain is annotated with gene-level mutations and resistance/susceptibility to antibiotics.
  • Total Number of Antibiotics covered: 43.
  • More details coming soon...
AbVarDB Antibiotics Information
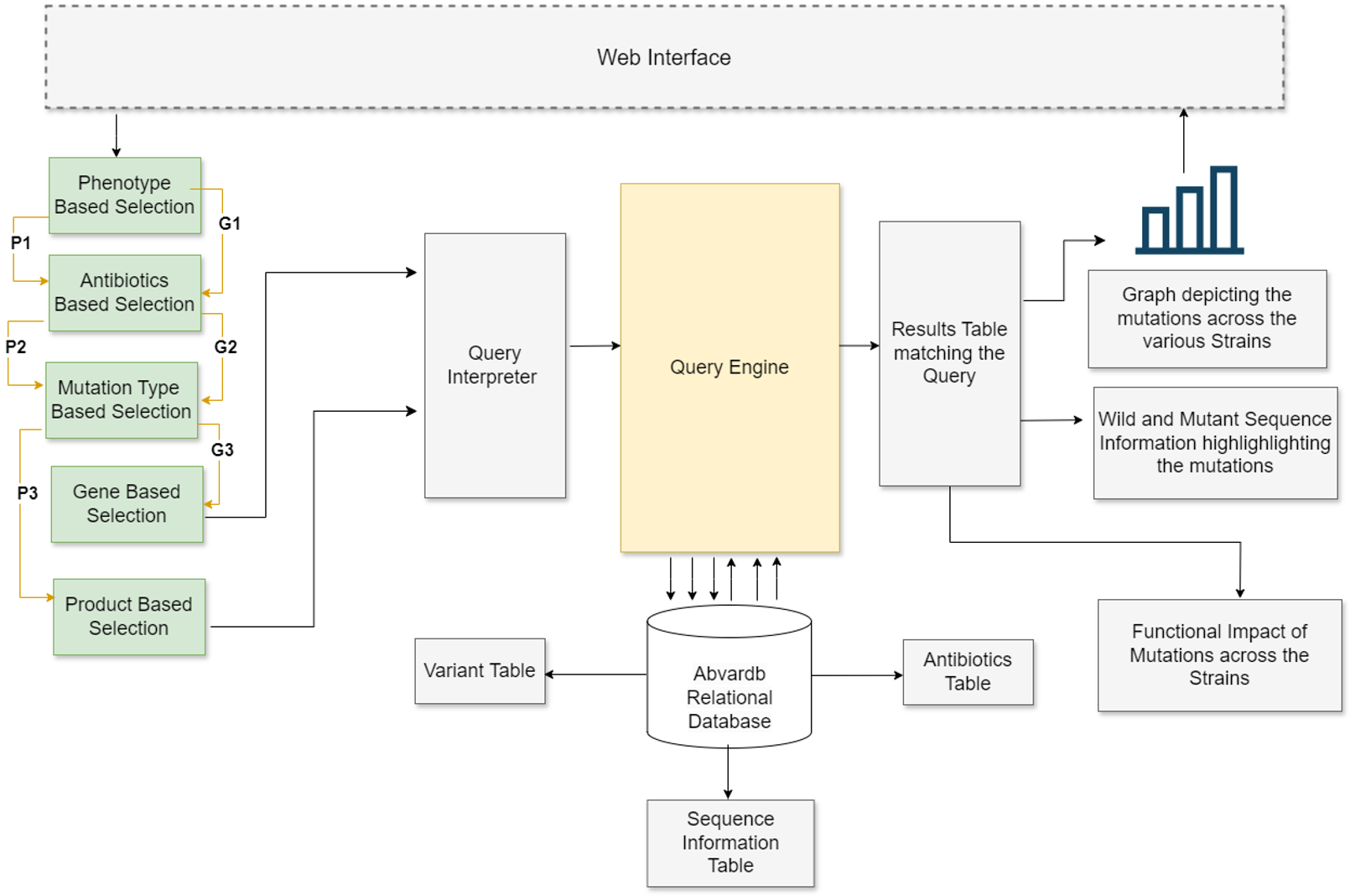
Workflow of AbVarDB(Move Cursor on the Image)
Previous Next
×